응집도(Cohesion)와 결합도(Coupling)
모듈
응집도와 결합도를 설명하기 위해선 모듈이라는 단어를 사용해야하는데 모듈은 문맥에 따라서 의미가 달라지는 경우가 많아서 이 글에서는 클래스나 패키지, 라이브러리 같은 프로그램을 이루는 임의의 요소로 정의한다.
응집도
모듈을 이루는 요소들의 연관성 척도다. 클래스내의 함수와 변수, 더 큰 범위에선 패키지 내의 개별 클래스가 하나의 목적으로 연관관계가 이뤄질 경우 응집도가 높고 그렇지 않은 경우에는 응집도가 낮은 것으로 판단한다. 응집도가 높을 수록 소프트웨어를 수정 할 경우 변경하게될 범위가 명확해지기 때문에 좋은 설계로 본다. 반대로 응집도가 낮을 수록 소프트웨어를 변경해야하는 이유가 많아지기 때문에 좋은 설계로 보기 어렵다.
결합도
소프트웨어를 구성한 여러 모듈은 서로를 호출하는 관계를 가지게 되는데, 각각의 모듈이 서로를 의존하는 정도를 결합도라고 한다. 모듈간의 의존 관계가 생기면 하나의 모듈을 수정할 때 다른 모듈이 영향을 받게 된다. 결합도가 높을 수록 다른 모듈의 변경에 영향을 많이 받게 되고 반대로 낮을 수록 다른 모듈의 변경에 영향이 적게된다. 일반적으로 결합도가 낮을 수록 좋은 설계로 본다.

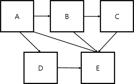
위 그림에서 각 모듈간 의존 관계가 많다. 특히 모듈E는 A,B,C,D 모듈이 의존하고 있는 모듈이기 때문에 E가 변경된다면 A, B, C, D 모두 영향을 받게 되므로 결합도가 높은 좋지 못한 설계에 해당한다. 이런 경우 유지 보수가 어렵기 때문에 도메인 요구사항에 맞춰서 재설계 하는 편이 좋다.

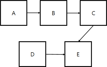
그림 2는 그림 1의 결합도 문제를 해결한 설계다. E에 의존했던 A,B 는 구조를 변경해 E를 참조하지 않아도 되게끔 수정했다. 또한 A와 D 간의 의존관계도 수정했다. 이전보다 의존 관계가 많이 줄었으므로 결합도가 낮아진 것으로 볼 수 있다.
* 그림 2는 설명을 위한 예시다. 실제로 소프트웨어 상에서 결합도 문제를 해결하기 위한 과정은 이렇게 단순하지 않다.